Customer Successes
News & Events
Partners
Download
TopSolid'Blog
Contact
English
Login
Why TopSolid?
About us
Products & Industries
Products & Industries
Our industries
Precision manufacturing
Digital engineering
Woodworking
Steel industry
Tooling
Industrial sheetmetal
Precision manufacturing
Our industries
Top products
TopSolid'Cam
TopSolid'Erp
TopSolid'ShopFloor
TopSolid'Inspection
View all industry products
Digital engineering
Designers and engineers are constantly looking for the best tools and solutions to design and develop their future products. Discover our revolutionary CAD Software.
Our industries
Top products
TopSolid'Design
TopSolid'Virtual
TopSolid'Erp
View all industry products
Woodworking
Carry out your projects from preliminary design to manufacturing and optimize your workshop management with TopSolid'Wood, the wood CAD/CAM system.
Our industries
Top products
TopSolid'Wood
TopSolid'Erp
View all industry products
Steel industry
Our industries
Top products
TopSolid'Steel
TopSolid'Cut
View all industry products
Tooling
Our industries
Top products
TopSolid'Mold
TopSolid'Progress
View all industry products
Industrial sheetmetal
Our industries
Top products
TopSolid'Cut
TopSolid'Design
TopSolid'ShopFloor
View all industry products
All CAD, CAM & PDM software - TopSolid
TopSolid 2025
TopSolid'Api
TopSolid'Design
TopSolid'Cam
TopSolid'Steel
TopSolid'Wood
TopSolid'Cut
TopSolid'Mold
TopSolid'Progress
TopSolid'Inspection
TopSolid'ShopFloor
TopSolid'Strato
TopSolid'Virtual
View all products
Training & Services
Training & Services
Training
Training
Services
Technical Support
TopSolid'Update calendar
TopSolid'Services
Community
TopSolid'Learning
TopSolid'Faq
TopSolid'Forum
TopSolid Web Help
TopSolid Demo Library
Development
TopSolid'Api
Search
How to try/buy
How to try/buy
Buy TopSolid
Contact
Request a demo
Get a quote
All our products
Try TopSolid
Download TopSolid Trial
Find TopSolid
Find TopSolid point of presence
Join TopSolid reseller network
See also
TopSolid White Paper
TopSolid'Store
TopSolid Traceparts
Login
TopSolid
Download
Videos
TopSolid Demo Library
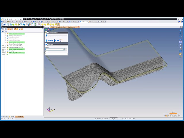
Strip & Progress Toolmaking
Analyze Local Unstamping
Analyze Local Unstamping
Need more information
A QUESTION ABOUT OUR
PRODUCTS OR SOLUTIONS?
Find your nearest sales point
Contact-us
Get a quote
Subscribe to the newsletter
See more